Сетевые подключения и диагностика
Сеть и соединения
Системный администратор отвечает за то, чтобы каждый узел сети — от настольного ПК до облачного экземпляра — мог корректно идентифицироваться, находить других участников, обмениваться данными и сохранять доступность в условиях роста нагрузки или сбоев. Это требует понимания как физического уровня (кабели, порты, Wi‑Fi), так и протокольного стека (IP, TCP/UDP, прикладные протоколы), а также умения настраивать, диагностировать и защищать сетевые соединения.

На схеме изображена типичная гетерогенная сеть:
- Узлы — конечные устройства (ПК, серверы, ноутбуки), исполняющие прикладную логику.
- Коммутаторы (свитчи) — устройства канального уровня, объединяющие узлы в единую локальную сеть (LAN) по MAC‑адресам; они не маршрутизируют трафик между подсетями.
- Маршрутизаторы (роутеры) — устройства сетевого уровня, принимающие решения о пересылке пакетов между сетями на основе IP‑адресов; именно они связывают локальную сеть с внешним миром (например, с интернетом через провайдера).
- МФУ и периферийные устройства — принтеры, сканеры, IP‑камеры, IoT‑устройства — в современных условиях почти всегда обладают собственным сетевым интерфейсом и участвуют в обмене данными как полноценные узлы.
Важно подчеркнуть: сетевой адаптер (физический или виртуальный) каждого устройства должен обладать корректно назначенным сетевым адресом. От этого зависят и возможность обнаружения устройства, и маршрутизация к нему, и безопасность взаимодействия.
Основы адресации
IP‑адрес — это числовой идентификатор узла в составе IP‑сети. В IPv4 это 32‑битное число, традиционно записываемое в виде четырёх десятичных октетов, разделённых точками (например, 192.168.1.10). Хотя технически это единое число, удобно рассматривать его как пару сетевой префикс + хостовая часть.
В частных (внутренних) сетях используются зарезервированные диапазоны, определённые в RFC 1918:
10.0.0.0—10.255.255.255172.16.0.0—172.31.255.255192.168.0.0—192.168.255.255
Наиболее распространён в домашних и небольших офисных сетях диапазон 192.168.0.0/24 или 192.168.1.0/24, где /24 означает, что первые 24 бита — сетевая часть, а оставшиеся 8 бит — хостовые. Это позволяет адресовать до 254 узлов (192.168.1.1 — 192.168.1.254; .0 — сеть, .255 — широковещательный адрес).
Устройству IP‑адрес может быть назначен двумя способами:
- Статически, вручную, через настройки операционной системы или сетевого оборудования.
- Динамически, посредством протокола DHCP (Dynamic Host Configuration Protocol), при котором узел запрашивает адрес у сервера при подключении к сети.
Статический адрес необходим для серверов, сетевых принтеров, IP‑камер и других устройств, к которым требуется стабильное обращение по известному адресу. При динамическом назначении адрес может измениться после перезагрузки или истечения аренды — это приемлемо для конечных пользователей, но нежелательно для сервисов.
Стоит отметить: внешний (публичный) IP‑адрес, присваиваемый провайдером, зачастую динамический. Это значит, что после перезагрузки роутера или переподключения к провайдеру внешний адрес может смениться. Для сервисов, доступных из интернета (веб‑сайты, почтовые серверы), требуется статический публичный IP, который провайдер предоставляет за отдельную плату. При его отсутствии применяются обходные решения — динамические DNS‑сервисы (например, noip.com, duckdns.org), которые связывают доменное имя с текущим IP‑адресом и обновляют запись при его изменении.
Как узнать IP‑адрес устройства
На уровне операционной системы определение текущего IP‑адреса — базовая задача диагностики. В Linux и macOS используется утилита ip, входящая в пакет iproute2. Команда:
ip addr show
выводит список всех сетевых интерфейсов, их состояния и присвоенные адреса. Чаще всего интерес представляет интерфейс eth0 (проводной) или wlan0 (беспровроводной). Альтернативно, можно воспользоваться устаревшим, но всё ещё распространённым ifconfig, если он установлен.
В Windows информация доступна через графический интерфейс — «Сетевые подключения» → свойства адаптера → «Состояние» → «Сведения». В командной строке (cmd или PowerShell) используется:
ipconfig
Для получения только IPv4‑адреса активного интерфейса подойдёт:
ipconfig | findstr /R /C:"IPv4.*:"
В PowerShell можно использовать:
(Get-NetIPAddress -AddressFamily IPv4 | Where-Object { $_.InterfaceAlias -notlike "*Loopback*" }).IPAddress
Обратите внимание на наличие loopback‑адреса 127.0.0.1. Это виртуальный интерфейс, который всегда существует на каждом узле и означает «сам себя». Запросы к 127.0.0.1 никогда не покидают устройство — они перехватываются сетевым стеком ОС. Loopback используется для локального тестирования сервисов.
Подключение к другому устройству
Прежде чем устанавливать сложные соединения, необходимо убедиться в базовой доступности узла. Самым простым и универсальным инструментом является ping. Эта команда отправляет ICMP‑пакеты типа Echo Request и ожидает ответа Echo Reply. Пример:
ping 192.168.1.10
Если ответы приходят, это означает, что:
- IP‑адрес целевого узла достижим;
- на пути между узлами нет блокировки ICMP (например, firewall может запрещать
ping, но при этом разрешать HTTP); - сетевой стек на целевом устройстве работает.
Отсутствие ответа не означает, что устройство выключено — возможно, оно просто не отвечает на ICMP. Поэтому ping — лишь первый шаг.
Следующий этап — проверка конкретных портов. Порт — это логический номер в диапазоне 0–65535, который позволяет одному IP‑адресу обслуживать множество одновременных соединений. Порты 0–1023 зарезервированы для системных служб (например, 22 — SSH, 80 — HTTP, 443 — HTTPS). Остальные — динамические или зарегистрированные.
Для проверки открытости порта вручную можно использовать:
telnet <адрес> <порт>— если соединение устанавливается и появляется пустой экран (или приветствие сервера), порт открыт; если соединение разрывается сразу или висит — порт закрыт или фильтруется.nc(netcat) — более гибкий инструмент:флагnc -zv 192.168.1.10 22-zозначает «только проверить»,-v— подробный вывод.
В Windows telnet по умолчанию может быть отключён — его необходимо включить через «Включение или отключение компонентов Windows». Альтернативно — использовать PowerShell:
Test-NetConnection -ComputerName 192.168.1.10 -Port 22
Если порт открыт, это значит, что на удалённом узле запущен сервис, слушающий этот порт, и сетевой стек позволяет установить TCP‑соединение.
Создание собственной локальной сети
Локальная сеть (LAN) может быть организована даже без роутера — достаточно кросс‑кабеля (или современного straight‑through кабеля, так как почти все сетевые адаптеры поддерживают автоопределение MDI/MDIX) и ручной настройки адресов.
На Linux
- Подключите два компьютера напрямую или через коммутатор.
- На каждом устройстве назначьте IP‑адреса из одной подсети. Например:
На втором:
sudo ip addr add 192.168.10.1/24 dev eth0
sudo ip link set eth0 upsudo ip addr add 192.168.10.2/24 dev eth0
sudo ip link set eth0 up - Проверьте связь:
ping 192.168.10.2
Если нужен общий доступ в интернет, потребуется третий узел — шлюз с двумя интерфейсами: один в локальной сети, второй — в WAN (например, через Wi‑Fi к роутеру провайдера). На шлюзе включается IP‑форвардинг:
echo 1 | sudo tee /proc/sys/net/ipv4/ip_forward
и настраивается NAT с помощью iptables или nftables.
На Windows
- Откройте «Панель управления» → «Сетевые подключения».
- Щёлкните правой кнопкой по активному адаптеру → «Свойства» → «IP версии 4 (TCP/IPv4)» → «Свойства».
- Выберите «Использовать следующий IP‑адрес» и укажите:
- IP-адрес:
192.168.10.1 - Маска подсети:
255.255.255.0 - Основной шлюз: оставить пустым (если интернет не требуется).
- IP-адрес:
- Повторите на втором устройстве, указав
192.168.10.2. - Проверьте через
ping 192.168.10.2.
Такая сеть будет полностью изолирована. При необходимости подключения к интернету необходимо подключить один из узлов к роутеру (через второй адаптер или Wi‑Fi) и включить функцию «Общий доступ к подключению к Интернету» (ICS — Internet Connection Sharing) в свойствах WAN‑адаптера. Windows автоматически назначит LAN‑адаптеру адрес 192.168.137.1 и запустит DHCP‑сервер для выдачи адресов 192.168.137.x.
Подключение к существующей локальной сети
В большинстве случаев пользовательское устройство подключается к LAN автоматически:
- При подключении по кабелю или Wi‑Fi сетевой адаптер отправляет DHCP‑запрос.
- DHCP‑сервер (обычно встроенный в роутер) отвечает, назначая:
- IP‑адрес,
- маску подсети,
- адрес шлюза по умолчанию,
- адреса DNS‑серверов.
Если DHCP недоступен, ОС может применить механизм APIPA (Automatic Private IP Addressing) и присвоить адрес из диапазона 169.254.0.0/16. Такой адрес означает, что сеть физически подключена, но не настроена — устройство может взаимодействовать только с другими узлами, имеющими APIPA в той же подсети (редко используется на практике, в основном — для диагностики).
При ручной настройке важно, чтобы:
- IP‑адрес не дублировался (иначе возникнет конфликт ARP);
- маска подсети совпадала у всех узлов в LAN;
- шлюз по умолчанию указывал на маршрутизатор;
- DNS‑серверы были доступны (например,
8.8.8.8,1.1.1.1, или внутренние серверы провайдера).
Настройка доступа в Интернет
Доступ в интернет реализуется через трёхзвенную цепочку:
- Узел → шлюз (роутер) — маршрутизация внутри LAN.
- Шлюз → провайдер — соединение по PPPoE, DHCP, статическому IP или другому протоколу (например, L2TP/IPsec для корпоративных линий).
- Провайдер → глобальная сеть — маршрутизация через BGP, MPLS и другие технологии магистрального уровня.
На уровне домашнего или офисного роутера основная задача — NAT (Network Address Translation). Внутренние узлы используют частные адреса, а роутер заменяет их на один публичный IP при отправке пакетов в интернет и возвращает ответы, сохраняя соответствие соединений в таблице трансляции. Это позволяет множеству устройств работать через один внешний адрес.
Для сервера, доступного извне, требуется проброс портов (port forwarding): правило в роутере, которое перенаправляет входящий трафик на определённый порт публичного IP на внутренний IP и порт сервера. Например:
- Внешний IP:
203.0.113.5, порт80→192.168.1.50:80(веб‑сервер).
Без этого правила сервер останется «невидим» для внешних пользователей, даже если на нём запущен Apache.
Работа с сетью
SSH и Telnet
SSH (Secure Shell) — это не просто протокол для командной строки. Это полноценная экосистема, включающая методы аутентификации, шифрования, туннелирования и управления сессиями. Разработанный в середине 1990‑х как замена небезопасному Telnet, SSH стал де-факто стандартом для администрирования серверов, маршрутизаторов, сетевых хранилищ и даже встраиваемых устройств.
SSH работает по умолчанию на TCP‑порту 22. Клиент устанавливает зашифрованное соединение с сервером, после чего происходит согласование криптографического алгоритма (например, chacha20-poly1305, aes256-gcm), обмен ключами по алгоритму Диффи—Хеллмана и аутентификация. Последняя может быть:
- по паролю — простая, но уязвимая к brute‑force и перехвату (если используется слабый пароль);
- по ключу — генерируется пара: закрытый ключ (хранится на клиенте, защищён парольной фразой), открытый — размещается на сервере в
~/.ssh/authorized_keys. Это значительно повышает безопасность: даже при прослушивании соединения атакующий не получит учётные данные, а подбор закрытого ключа вычислительно неосуществим при достаточной длине.
SSH поддерживает портовое пробрасывание (port forwarding):
- Локальное (
-L): клиент перенаправляет локальный порт на удалённый хост через туннель. Полезно для доступа к веб‑интерфейсу сервиса, запущенного на сервере, но не открытого наружу. - Удалённое (
-R): сервер прослушивает порт и перенаправляет трафик к клиенту — применяется для временного открытия локального сервиса (например, разработка на ноутбуке) для внешнего доступа. - Динамическое (
-D): создаётся SOCKS‑прокси на клиенте, через который можно направлять произвольный трафик.
Современные практики рекомендуют:
- отключить вход по паролю (
PasswordAuthentication noв/etc/ssh/sshd_config); - запретить вход под пользователем
root(PermitRootLogin no); - изменить стандартный порт (необязательно, но снижает шум в логах от сканеров);
- ограничить список разрешённых пользователей (
AllowUsers timur); - использовать
fail2banили аналоги для блокировки после нескольких неудачных попыток.
Telnet, напротив, — протокол без шифрования. Весь обмен, включая логин и пароль, передаётся в открытом виде. Он работает на порту 23 и использует простой текстовый протокол на основе TCP. Хотя Telnet до сих пор встроен в сетевое оборудование (коммутаторы, маршрутизаторы старых поколений), его использование в публичных или даже корпоративных сетях считается неприемлемым с точки зрения информационной безопасности.
Практически во всех регуляторных стандартах (PCI DSS, ГОСТ Р, ISO/IEC 27001) прямо запрещено применение Telnet для администрирования. Если устройство поддерживает только Telnet, его необходимо изолировать в отдельную сегментированную VLAN без выхода в другие зоны, либо заменить на совместимое с SSH.
Проверка портов
Помимо telnet и nc, для проверки портов применяются более специализированные утилиты:
-
nmap— мощный сканер, способный проверить открытость портов и определить версию сервиса, ОС, скрипты расширения (NSE) для обнаружения уязвимостей. Пример базового сканирования:nmap -p 22,80,443 192.168.1.50Флаг
-sVвключает определение версии,-A— агрессивный режим (ОС, скрипты, трассировка). -
ss(socket statistics) иlsof— для анализа локальных прослушиваемых сокетов.ss -tulnпокажет все TCP/UDP‑сокеты в состоянии
LISTEN, с числовыми адресами и портами (флаги-t— TCP,-u— UDP,-l— слушающие,-n— без разрешения имён). -
tcpdumpиWireshark— анализ трафика на уровне пакетов.tcpdumpработает в консоли, захватывает пакеты с интерфейса и выводит их в текстовом виде или в файл (pcap). Wireshark — GUI‑оболочка с мощными фильтрами и декодированием протоколов.
Частая ошибка: считать, что «порт закрыт», если nmap показывает filtered. Это означает, что пакеты блокируются брандмауэром — сам сервис может быть активен, но недоступен извне из-за политики фильтрации.
Прикладные протоколы
Перечисленные протоколы — не случайный набор. Они реализуют конкретные задачи в рамках модели клиент—сервер и строятся поверх транспортных протоколов (преимущественно TCP, реже UDP). Ниже — систематическое описание без списков, с акцентом на логику взаимодействия.
HTTP (HyperText Transfer Protocol) — прикладной протокол передачи гипертекста. Его основная цель — обмен запросами и ответами между клиентом (браузер, скрипт) и сервером (веб‑сервер, API). HTTP версии 1.1 работает поверх TCP, устанавливает соединение на порту 80, передаёт заголовки в текстовом виде, тело — в форматах text/html, application/json и др. Ключевые концепции:
- Методы (
GET,POST,PUT,DELETE) определяют тип операции; - Статус-коды (
200 OK,404 Not Found,500 Internal Server Error) — результат обработки; - Заголовки (
Host,User-Agent,Content-Type) — метаинформация для маршрутизации и обработки.
HTTPS — HTTP, защищённый с помощью TLS (Transport Layer Security). TLS обеспечивает:
- аутентификацию сервера (и, при необходимости, клиента) через X.509‑сертификаты;
- целостность данных (защита от модификации в пути);
- конфиденциальность (шифрование сессии).
Порт по умолчанию — 443. Современные браузеры требуют HTTPS для многих функций (геолокация, Service Workers), а поисковые системы ранжируют HTTPS‑сайты выше.
FTP (File Transfer Protocol) — один из старейших протоколов передачи файлов. Работает в двух режимах:
- Active — клиент открывает управляющее соединение (порт 21), сервер инициирует data-соединение с клиентом на порт
20→ часто блокируется firewall’ами. - Passive — клиент инициирует оба соединения; сервер назначает временный порт для данных → предпочтительный в современных сетях.
FTP не шифрует данные — для безопасной передачи используется FTPS (FTP over SSL/TLS) или SFTP (SSH File Transfer Protocol), который, несмотря на похожее название, не связан с FTP, а является подсистемой SSH.
DNS (Domain Name System) — распределённая база данных имён. Её задача — преобразование человекочитаемых имён (example.com) в IP‑адреса (93.184.216.34). DNS использует:
- Запросы/ответы поверх UDP (порт 53), при превышении размера — TCP;
- Иерархию зон: корневые серверы → домены верхнего уровня (
.com,.ru) → авторитативные серверы зоны. - Типы записей:
A(IPv4),AAAA(IPv6),CNAME(алиас),MX(почтовые серверы),TXT,SRVи др.
DNS‑кэширование на клиенте, резолвере и промежуточных серверах критично для производительности. TTL (Time To Live) в записи определяет, сколько секунд результат может храниться в кэше.
IMAP (Internet Message Access Protocol) и POP3 (Post Office Protocol v3) — протоколы получения электронной почты.
- POP3 (порт 110, 995 для SSL) скачивает письма на клиент и, по умолчанию, удаляет с сервера. Подходит для одиночного устройства.
- IMAP (порт 143, 993 для SSL) синхронизирует состояние папок между сервером и несколькими клиентами. Письма остаются на сервере, поддерживается работа с пометками, флагами, поисковыми папками.
Современные почтовые сервисы преимущественно используют IMAP.
NTP (Network Time Protocol) — синхронизация системного времени. Работает на UDP‑порту 123. Точность может достигать миллисекунд в локальной сети и сотен миллисекунд через интернет. Серверы образуют иерархию страт: stratum 0 — атомные часы, stratum 1 — серверы, напрямую подключённые к ним, stratum 2 — клиенты stratum 1 и т.д.
SNMP (Simple Network Management Protocol) — протокол сбора телеметрии и управления устройствами (роутеры, свитчи, ИБП). Использует UDP (порты 161 для запросов, 162 для трэпов — асинхронных уведомлений). Версии:
- SNMPv1/v2c — аутентификация по community‑строке (незашифрованной);
- SNMPv3 — поддержка шифрования и аутентификации (наиболее безопасен).
SNMP позволяет получать значения счётчиков (трафик, ошибки, температура), а также устанавливать параметры (например, VLAN).
RTSP (Real Time Streaming Protocol) — управление потоковым видео/аудио. Не передаёт медиаданные напрямую, а управляет сессиями (PLAY, PAUSE, TEARDOWN). Медиапотоки передаются по RTP/RTCP, часто поверх UDP. Используется в IP‑камерах, медиасерверах (VLC, Wowza).
XDMCP (X Display Manager Control Protocol) — устаревший протокол удалённого запуска графических приложений из X11. Позволяет клиенту подключиться к дисплейному менеджеру (например, gdm, xdm) и получить графический вход в систему. В современных условиях почти не применяется из‑за отсутствия шифрования и широкого распространения Wayland и SSH с X11 forwarding (ssh -X).
Сетевая конфигурация виртуальных машин
Виртуализация вносит дополнительный уровень абстракции сетевых интерфейсов. Гипервизор (KVM, VMware, Hyper-V, VirtualBox) создаёт виртуальные сетевые адаптеры и связывает их с физическими ресурсами хоста через различные режимы:
-
NAT (Network Address Translation) — виртуальная машина получает IP из приватной подсети (например,
10.0.2.0/24), трафик в интернет маршрутизируется через виртуальный роутер хоста с трансляцией адресов. Входящие соединения извне невозможны без проброса портов. Подходит для изолированного тестирования. -
Bridge (мост) — виртуальный адаптер подключается к физическому интерфейсу хоста на канальном уровне. ВМ получает IP из той же подсети, что и хост, и ведёт себя как полноценный узел LAN. Требуется, если виртуальная машина должна быть доступна напрямую (например, веб‑сервер в виртуалке).
-
Host-only — сеть только между хостом и ВМ, без доступа в LAN или интернет. Используется для безопасной отладки.
В Linux при использовании KVM/libvirt типичная конфигурация bridge выглядит так: создаётся интерфейс br0, к которому привязан физический eth0, а виртуальные интерфейсы ВМ подключаются как порты моста. В Windows Hyper-V аналог — External Virtual Switch, связанный с физическим адаптером.
Важно: при клонировании ВМ следует менять MAC‑адреса и, при необходимости, хостовые имена, чтобы избежать конфликтов DHCP и ARP.
Сетевые настройки периферийных устройств: принтеры, МФУ, IoT
Современные сетевые принтеры и МФУ оснащаются встроенным TCP/IP‑стеком и веб‑интерфейсом для конфигурации. Типичная последовательность настройки:
- Подключить устройство к сети (кабель или Wi‑Fi).
- Получить временный IP (через DHCP) или использовать кнопку «WPS» для автоматической настройки Wi‑Fi.
- Найти IP (через LCD‑панель, или через утилиту поиска от производителя, или через
arp -aпосле печати тестовой страницы). - Открыть в браузере
http://<IP>— доступен веб‑интерфейс. - Назначить статический IP (если требуется), настроить SNMP, syslog, LDAP/AD‑аутентификацию, email‑оповещения.
- Интегрировать в систему:
- В Windows — «Добавление принтера» → «Сетевой принтер» → указание IP или имени.
- В Linux — через CUPS (
http://localhost:631), добавление принтера по URIipp://192.168.1.30/ipp/printилиsocket://192.168.1.30:9100.
Многие МФУ поддерживают AirPrint, Mopria, IPP Everywhere — протоколы бездрайверной печати через стандартный HTTP/IPP. Это упрощает развёртывание в гетерогенных средах.
IoT‑устройства (умные розетки, камеры, датчики) часто используют UPnP (Universal Plug and Play) для автоматического открытия портов и обнаружения в сети. Однако UPnP считается уязвимым — его рекомендуется отключать на роутере в защищённых средах.
Веб‑серверы
Веб‑сервер — это сложный программный агент, ответственный за приём входящих TCP‑соединений, парсинг HTTP‑запросов, маршрутизацию на обработчики, взаимодействие с приложениями, управление соединениями и обеспечение производительности и отказоустойчивости. Выбор сервера определяется не предпочтениями, а требованиями к масштабируемости, интеграции с экосистемой и типом нагрузки.
IIS (Internet Information Services)
IIS — веб‑сервер и платформа приложений, интегрированная в Windows Server начиная с версии 2000. Его архитектура построена на модульной модели HTTP.SYS — драйвере ядра, который принимает и очередирует HTTP‑запросы до передачи в пользовательское пространство. Это даёт несколько ключевых преимуществ:
- Ядерный уровень обработки обеспечивает высокую эффективность фильтрации (например, блокировка по IP или user-agent на уровне драйвера);
- Поддержка kernel‑mode кэширования статического контента (файлов, изображений);
- Встроенная поддержка Windows Authentication (NTLM, Kerberos), что критично для корпоративных сред на базе Active Directory.
IIS работает в тесной связке с .NET Framework / .NET Core через модуль ASP.NET. Приложение может быть развёрнуто в режиме In-Process (приложение загружается непосредственно в рабочий процесс w3wp.exe) или Out-Of-Process (через Kestrel и обратный прокси). Последний режим ближе к парадигме Linux‑стека и рекомендуется для .NET Core.
Конфигурация IIS происходит через:
- GUI — Диспетчер IIS, удобный для разовых задач;
web.config— XML‑файл в корне сайта, наследуемый по дереву каталогов;- PowerShell —
WebAdministrationмодуль (Get-Website,New-WebBinding,Set-WebConfigurationProperty).
Важно: IIS по умолчанию отключает многие расширения (например, .json, .svg) — их нужно явно разрешать через MIME‑типы. Также включено строгое управление правами NTFS: если у пула приложений (AppPool Identity) нет доступа к файлу — будет ошибка 403, даже при корректных HTTP‑настройках.
Apache HTTP Server
Apache — один из старейших и наиболее гибких веб‑серверов с открытым исходным кодом. Его архитектура основана на модульности: ядро отвечает за приём соединений и базовый цикл обработки, а функциональность добавляется через модули (mod_ssl, mod_rewrite, mod_proxy, mod_php).
Apache поддерживает несколько моделей многопоточности:
prefork— процессная модель (один процесс = один соединение), стабильна для непотокобезопасных модулей (например,mod_phpв старых версиях);workerиevent— гибридные (потоки внутри процессов), эффективны при высокой concurrency.
Конфигурация осуществляется в текстовых файлах: httpd.conf, apache2.conf, sites-available/*.conf. Принцип виртуальных хостов позволяет размещать несколько сайтов на одном IP и порту, различая их по заголовку Host.
Ключевая сила Apache — mod_rewrite, мощный механизм преобразования URL с использованием регулярных выражений. Он используется для SEO‑дружественных URL, миграции путей, блокировки ботов. Однако чрезмерное использование .htaccess (переопределение конфигурации на уровне каталога) снижает производительность — его следует отключать в production (AllowOverride None) и переносить правила в центральный конфиг.
Apache хорошо подходит для динамических приложений PHP (через mod_php или PHP-FPM), где важна совместимость с legacy‑кодом и сложные rewrite‑правила.
Nginx
Nginx изначально проектировался как асинхронный, событийно-ориентированный сервер. В отличие от Apache, он не создаёт поток/процесс на соединение. Вместо этого один рабочий процесс (worker) обрабатывает тысячи соединений одновременно, используя системные вызовы epoll (Linux), kqueue (BSD) или IOCP (Windows). Это даёт исключительную эффективность при serving статики и проксировании.
Основные роли Nginx:
- Веб‑сервер статики — отдача файлов с минимальной задержкой, кэширование на уровне диска и памяти (
proxy_cache,fastcgi_cache); - Обратный прокси — приём запросов от клиентов и перенаправление на backend (Apache, Kestrel, Node.js, Java‑приложение);
- Балансировщик нагрузки — распределение трафика между несколькими серверами с поддержкой алгоритмов (
round-robin,least_conn,ip_hash), health checks, slow start; - TLS terminator — обработка SSL/TLS на одном узле, передача расшифрованного трафика внутрь (экономия ресурсов backend’ов);
- WAF и защита — через модули
ngx_http_limit_req_module(ограничение запросов),ngx_http_geo_module(геоблокировка), или интеграция с ModSecurity.
Конфигурация Nginx декларативна: директивы группируются в контексты (http, server, location). Приоритет обработки определяется степенью специфичности location (точное совпадение =, префикс ^~, регулярное выражение ~). Это требует дисциплины при написании конфигов — неправильный порядок может привести к неожиданному маршруту.
Пример типичного стека:
- Пользователь → Nginx (TLS, балансировка) → несколько Kestrel‑инстансов (.NET) → Redis (кеширование) → PostgreSQL (БД).
Nginx выступает как «внешний фасад», обеспечивая отказоустойчивость, защиту и эффективную доставку.
Выбор между Apache и Nginx сегодня редко бывает антагонистическим: часто используется гибрид — Nginx как frontend (статика, SSL, load balancing), Apache как backend (сложные rewrite, legacy PHP). IIS остаётся доминирующим в Windows‑экосистеме, особенно при глубокой интеграции с AD и .NET Framework.
DNS‑сервер
Локальный DNS‑сервер решает две основные задачи:
- Рекурсивное разрешение имён — отвечает на запросы клиентов, выполняя полный поиск в иерархии DNS (как общедоступные резолверы 8.8.8.8);
- Авторитативное обслуживание зон — предоставляет записи для доменов, которыми управляет администратор (например,
corp.local,srv01.corp.local).
В Linux: BIND9 (Berkeley Internet Name Domain)
BIND9 — самый распространённый DNS‑сервер с открытым исходным кодом. Основные компоненты конфигурации:
named.conf— главный файл, определяет глобальные параметры, зоны и ACL;db.<zone>— файлы зон в текстовом формате (master‑файлы).
Пример зоны прямого просмотра (forward zone) для lab.local:
zone "lab.local" {
type master;
file "/etc/bind/db.lab.local";
};
Содержимое db.lab.local:
$TTL 86400
@ IN SOA ns1.lab.local. admin.lab.local. (
2025111801 ; serial
3600 ; refresh
600 ; retry
1209600 ; expire
86400 ) ; minimum
IN NS ns1.lab.local.
ns1 IN A 192.168.1.10
srv1 IN A 192.168.1.20
printer IN A 192.168.1.30
Для обратного просмотра (по IP → имя) создаётся зона 1.168.192.in-addr.arpa.
BIND поддерживает динамическое обновление зон через nsupdate (используется DHCP‑сервером для регистрации клиентов), а также TSIG — подписанные запросы для безопасного обмена между серверами.
В Windows: DNS Server Role
Устанавливается как роль в Server Manager → Add Roles and Features. Интегрируется с Active Directory: зоны могут храниться в AD (реплицируются между контроллерами), поддерживается безопасное динамическое обновление (только аутентифицированные клиенты могут менять записи).
Ключевые отличия от BIND:
- GUI‑интерфейс (DNS Manager) позволяет быстро добавлять записи, просматривать журналы;
- Поддержка WINS (устаревшая, но иногда требуется для совместимости с NetBIOS);
- Автоматическая регистрация клиентов в зоне при вступлении в домен;
- Возможность делегирования зон через Conditional Forwarding — перенаправление запросов для определённых доменов на внешние серверы.
Независимо от платформы, важно настроить:
- Зоны прямого и обратного просмотра для всех внутренних устройств;
- PTR‑записи для корректной работы многих сервисов (например, почтовые серверы проверяют соответствие IP и имени при подключении);
- Резервирование — вторичный DNS‑сервер (slave) для отказоустойчивости.
Балансировщик нагрузки
Балансировщик нагрузки (Load Balancer, LB) — это промежуточное звено между клиентами и серверами приложений. Его задача — обеспечить высокую доступность и масштабируемость, распределяя входящие запросы так, чтобы ни один сервер не перегружался, а отказ отдельного узла не приводил к простою сервиса.
Уровни балансировки
- L4 (Transport Layer) — балансировка на основе IP и порта (TCP/UDP). Решение принимается до установки полного HTTP‑сессии. Используется в высоконагруженных сценариях (игровые серверы, VoIP). Пример:
haproxyв режимеtcp,nginx stream, аппаратные LB (F5, Citrix ADC). - L7 (Application Layer) — анализ HTTP‑заголовков, URI, cookies. Позволяет маршрутизировать по пути (
/api→ API‑серверы,/static→ CDN), по заголовкуHost, по содержимому тела (редко). Пример:nginx http,haproxy http, AWS ALB.
Основные алгоритмы распределения
- Round Robin — поочерёдное назначение серверам. Прост, но не учитывает нагрузку.
- Least Connections — запрос направляется на сервер с наименьшим числом активных соединений. Эффективен при неравномерной длительности сессий.
- IP Hash — хэш от клиентского IP определяет сервер. Обеспечивает session persistence («липкие сессии»), когда важно, чтобы один клиент всегда попадал на один бэкенд (например, при отсутствии общего кэша).
- Weighted — серверам присваиваются веса (например, более мощному — 2, менее — 1).
Health Checks (проверка работоспособности)
Балансировщик периодически опрашивает бэкенды:
- TCP check — попытка установить соединение на порт;
- HTTP check — GET‑запрос к
/health, ожидание кода 200; - Script check — выполнение пользовательского скрипта (редко).
Если проверка не проходит заданное число раз — сервер исключается из пула. После восстановления — возвращается (возможно, с slow start, постепенным наращиванием нагрузки).
Реализации
-
Программные (софт):
nginx— гибкость, поддержка HTTP/2, gRPC, rate limiting;haproxy— высокая производительность L4/L7, продвинутые ACL, статистика в реальном времени;traefik— ориентирован на контейнеры (автоматическое обнаружение через Docker, Kubernetes labels).
-
Аппаратные — специализированные устройства с ASIC для ускорения обработки (F5 BIG-IP, Citrix ADC, A10). Обеспечивают миллионы RPS, DDoS‑защиту, SSL offload на «железе».
-
Облачные — AWS ELB/ALB/NLB, Google Cloud Load Balancing, Yandex Application Load Balancer. Управляются через API, масштабируются автоматически, интегрированы с метриками и autoscaling.

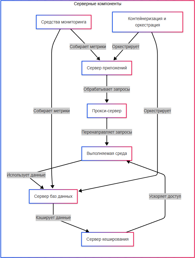
На схеме изображена типичная архитектура серверного кластера:
- Балансировщик принимает запросы и распределяет их между экземплярами сервера приложений (IIS/Nginx/Apache).
- Сервер приложений взаимодействует с выполняемой средой (.NET, Java, Node.js), которая, в свою очередь, обращается к СУБД и кеширующему серверу.
- Прокси‑сервер (например, Squid или Nginx в режиме forward proxy) может использоваться для контроля исходящего трафика или кэширования внешних ресурсов.
- Мониторинг (Prometheus + Grafana, Zabbix, netdata) собирает метрики со всех уровней — от сетевых интерфейсов до бизнес‑логики.
- Контейнеры и оркестраторы (Docker, Kubernetes) позволяют упаковать приложение и все зависимости, обеспечив единообразное развёртывание и управление жизненным циклом.